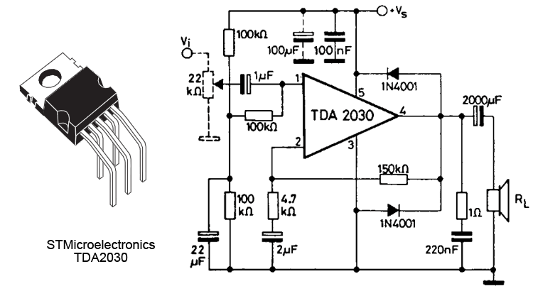
The TDA2030 is a monolithic integrated circuit in the Pentawatt® package, intended for use as a low frequency class-AB amplifier. Typically it provides 14 W output power (d = 0.5%) at 14 V/4 Ω. At ±14 V or 28 V, the guaranteed output power is 12 W on a 4 Ω load and 8 W on an 8 Ω.
The manual summary: features, description, device overview, electrical specifications, thermal data, characterizations, applications, practical considerations, short-circuit protection, thermal shutdown, package mechanical data and revision history
